SCSI / RAID Cable - Connectors
| Index | FRU P/N |
|---|---|
| 1 Base Frame | 82G3593 |
| 2 Information Display Assembly (LED) | 06H3766 |
| 3 System Board | |
| without Memory & Processor | 92F2623 |
| (wrong Pentium® 90MHz Processor Card !) | 06H3739 |
| Pentium® 90MHz Processor Card | 06H7095 |
| 16MB ECC Memory SIMM | 96F9100 |
| 4 I/O Panel Die Cast | 06H3593 |
| 5 SCSI RAID Hard Disk Drive Adapter | |
| (OPT P/N 70G9263) | 06H3059 |
| Signal Pass Through Card | |
| (Internal SCSI to external connector) | 06H3060 |
| SCSI-2 Fast/Wide Hard Disk Drive Adapter | 92F0160 |
| 6 Video Adapter | 71G0650 |
| 7 Fan Assembly | 06H3407 |
| 8 Fan Mounting Support (w/o Fans) | 82G3618 |
| 9 I/O Flex Plate | 06H3594 |
| 10 Right Side Door | 82G3594 |
| Right Side Door Hinges (with Screws) | 82G3600 |
| 11 Pedestal Wheel (with Axle) | 82G3609 |
| 12 434-Watt Power Supply Asm. | 06H3596 |
| 13 Card Guide | 82G3604 |
| 14 Processor Card Support | |
| (82G3959) | 06H3959 |
| 15 Card Guide Support | 82G3603 |
| 16 Pedestal | 82G3608 |
| 17 Slim-Line CD ROM Drive (2x) | 06H2150 |
| 18 2.88MB Diskette Drive | 82G1888 |
| 19 1GB SCSI Hard Disk Drive | 06H3371 |
| 2GB SCSI Hard Disk Drive | 06H3372 |
| 2GB Hard Disk Drive incl. Hot Swap Tray | |
| (w/o sticking problem) | 06H7360 |
| 4.51GB F/W SCSI-2 Hard Disk Drive | |
| (06H5709) Ultrastar XP / Opt.OSW4GBM | |
| (Opt. P/N 07H0834) Atlas / Opt. O7S4GBM | |
| (06H8562) | 76H0959 |
| 4.51GB F/W SCSI-2 Hot Swap | |
| Opt. P/N S4GHS1Y | xxxxxxx |
| 20 Hot Swap Tray (Wide) w/o Cable | 06H3956 |
| Tray SCSI-Fast/Wide Cable Flex | 06H6145 |
| Tray Address Cable (06H2770) | 06H3957 |
| DASD Hot-Swap Backplane Ass. | 71G6291 |
| DASD Hot-Swap Cam Spring | |
| (Shaft and Knob) | 06H5059 |
| DASD Mounting Plate | 82G3602 |
| 21 CD Storage Tray | 06H5060 |
| 22 Front Bezel | |
| (with Shield) | 82G3595 |
| 23 Keylock (with Keys) | 82G3606 |
| 24 DASD Door | 82G3596 |
| 25 IBM Logo (R) | 82G3601 |
| 26 5.25-Inch Drive Bezel | |
| (with Spacer) | 82G3599 |
| 27 Control Panel Bezel | 06H3595 |
| 28 Control Panel Card Asm. | 06H3755 |
| Battery | |
| (see 'Battery Notice') | 33F8354 |
| Keyboard U.S. (with Cable) | 71G4646 |
| See > International Keyboards | |
| Miscellaneous Parts Kit | 82G3611 |
| ° C2 Spring (1) | |
| ° EMI Ground Clips (4) | |
| ° Hinge Screws (2) | |
| ° Lock Pawl (1) | |
| ° Planar Board Mounting Clips (2) | |
| ° Screws (4) | |
| Mouse | 96F9258 |
| Power Cord | 62X1045 |
| Speaker (with Bracket) | 33F8444 |
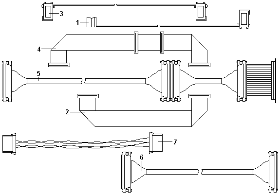
Cables (Type 86xx)
| Index | FRU P/N |
|---|---|
| 1 DASD Status Cable | 06H5081 |
| 2 Planar Control Panel Cable | 06H3406 |
| 3 System Status Cable (1x4) | 06H3401 |
| 4 Diskette Drive Signal Cable | |
| (with Power) | 06H3405 |
| 5 CD ROM SCSI Cable (for 2 drives) | 06H3751 |
| RAID Adapter to Backplane (for 1 drive) | 82G3613 |
| 6 Hard Disk Drive Power Cable | |
| (for 1 drive) | 82G3610 |
| C2 Cable (with Switch) | 82G3612 |
| LED Display Assembly | 06H6138 |
| POS ID Select Cable (Wide) | 06H3957 |
| POS ID Select Cable (Narrow) | 06H3592 |
| DASD Hot Swap Tray Ass. (Narrow) | 71G6292 |
| 220 Watt Power Supply Assembly | 06H3237 |
Please see the LEGAL - Trademark notice.
Feel free - send a
for any BUG on this page found - Thank you.